首 页 | 市场原料 | 统计集群 | 纺纱织造 | 品牌推荐 | 人力资源 | 标准与检测 | 非棉与展览 | 节能环保 | 协会之窗
当前位置:首页->品牌人才->热点关注
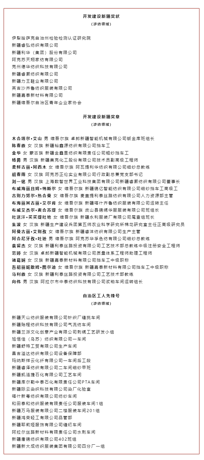
2026 年新疆开发建设奖拟表彰公示

  新疆维吾尔自治区总工会近日公示2026年开发建设新疆奖拟表彰对象名单,拟表彰获得开发建设新疆奖状的单位100个、获得开发建设新疆奖章的个人296个,以及获得自治区工人先锋号的单位199个。其中纺织服装产业链成为亮点板块,一批扎根新疆、带动就业、推动产业升级的纺织企业、一线职工与优秀班组榜上有名。

  作为自治区重要荣誉奖项,本次评选经自治区功勋荣誉表彰工作领导小组批准,评选周期调整为五年两次。

 

  中国棉纺织行业协会
本网最新
中国棉纺织行业协会
京ICP备14037240号-1 公安备案号:11010502039965   
地址:北京市朝阳区东二环朝阳门北大街18号7层 邮编:100027 邮箱:ccta_bgs@126.com
电话:010-85229649 010-85229419 传真:010-85229649 2010 版权所有 © 中国棉纺织行业协会